beat365正版唯一官网必一
OA办公
|
图书馆
|
领导信箱
|
English
首页
beat365
学校简介
历史沿革
历任领导
现任领导
学校标识
机构设置
党群机构
行政机构
教学机构
教辅机构
附属机构
校办企业
教育教学
科学研究
师资队伍
师资概况
师资队伍
招生就业
合作交流
审核评估
领导信箱
书记信箱
校长信箱
首页
咸师新闻
通知公告
视频新闻
校园动态
媒体咸师
学术动态
理论学习
深入贯彻中央八项规定精神学习教育
党纪学习教育
校务公开
财务公开
信息公开
beat365
学校简介
历史沿革
历任领导
现任领导
学校标识
机构设置
党群机构
行政机构
教学机构
教辅机构
附属机构
校办企业
教育教学
科学研究
师资队伍
师资概况
师资队伍
招生就业
合作交流
审核评估
领导信箱
书记信箱
校长信箱
OA办公
图书馆
领导信箱
English
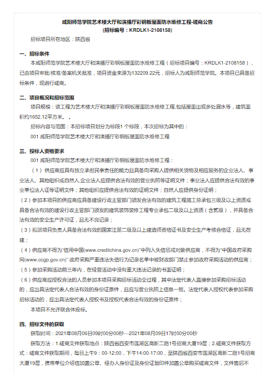
beat365正版唯一官网必一艺术楼大厅和演播厅彩钢板屋面防水维修工程项目磋商公告
发布日期:2021-08-06
浏览量:
分享: